Toggle navigation
登入
【園所介紹】
創校理念
教學特色
環境設備
環繞影像
校園生活
作息表
餐點表
餐點檔案
【慈航公佈欄】
最新消息
倒數計時
校園花絮
校園相簿
班級相簿
活動影片
招生訊息
最新課程
線上報名
聯絡我們
校園資料
與我聯絡
收退費標準
收退費標準
【冠狀病毒及登革熱防疫專區】
新型冠狀病毒防疫專區
新型冠狀病毒洗手宣導
台灣社交距離APP
★臺南市政府登革熱防治中心★
【App好校通<下載>】
App好校通<下載.登入>
【地震消防防災專區】
消防防災館
防災虛擬體驗館
校外人士侵入校園處理流程
幼兒園地震預警警報接收方式
【母語、育兒親職、FB粉專】
【育兒親職網】
FB臺南佛光山慈航【粉絲團】
文化部兒童文化館
母語影片連結網址
50週年校友分享回饋(照片、影片)
最新消息
回列表
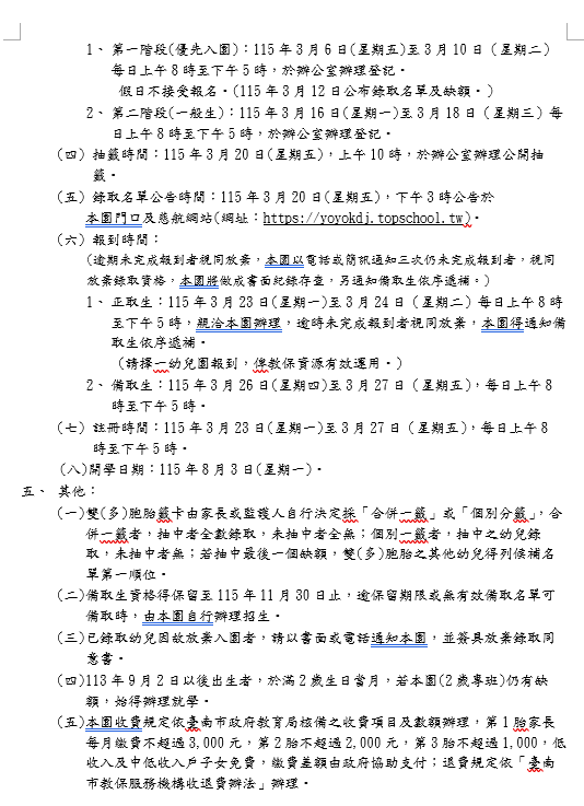
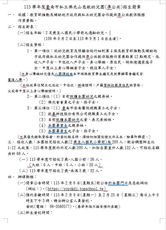
115學年度臺南市私立佛光山慈航幼兒園(準公共)招生簡章
2026/02/07
附件下載
回列表
×